当前位置: 首页 | 会议 | 首页新闻

浅析公交行业成本规制

来源: 发布时间:2019-03-13 浏览次数:3391

前言

随着我国城市化向纵深发展,城市交通日益成为制约其可持续发展的瓶颈问题。优先发展城市公共交通有利于缓解日益突出的道路交通拥堵、环境污染等问题,也是实现我国可持续发展、构建两型社会等重大战略的组成部分。公交补贴是实施公交优先政策的重要经济手段,其成效显著,促进公交行业快速发展,但近几年来的实践也暴露出一些问题,诸如补贴标准不尽科学合理、政府与企业信息不对称、政府缺乏有效监管等问题。在公交行业补贴机制不太适应行业发展的当下,对公交行业补贴政策进行革新就显得尤为重要,而成本规制将公交各项主营成本和收入进行规制,确定标准值,并以此为依据进行补贴,是目前为止最行之有效的公交行业补贴方法。本文将重点介绍成本规制的思路、内容及其应用,并结合项目经验提出目前公交行业成本规制的局限性。

一、公交行业成本规制概述

(一)成本规制概述

公交行业成本规制是指通过合理界定公交企业正常经营成本范围,建立公交行业成本标准,并以此测算财政补贴的方法。其目的是厘清公交企业政策性亏损和经营性亏损的边界,政府与企业算清“明白账”,改变以前完全由财政兜底式的补贴模式,使财政补贴有据可依,提升财政资金的利用效率。

(二)成本规制思路

公交行业成本规制主要为成本规制和收入规制,规制过程中允许对于提升公交服务水平有贡献、有效率的成本增长,而对公交服务无关、无效或政策法规明令控制的成本,要逐渐减少甚至清除。另外,在核定合理成本时还要适度兼顾对公交企业的激励效果。以下为成本规制的具体实施思路:

(1)明确成本规制范围。公交企业成本规制的范围和对象是公交的主营业务成本和收入。首先是按照“收支两条线”原则,将公交企业的收入和成本分离,其次是将主营业务成本和其他业务成本进行分离。

(2)明确成本收入分类。根据公交行业公益性的特点,明确公交主营业务成本的分类和构成项,梳理主营业务合理成本。其次,针对收入规制,明确除主营业务收入外其他业务收入的类型,明确各类收入的费用和收入分摊办法。

(3)确定各成本项的标准值。标准值是某项成本应当达到的合理水平或范围,是衡量公交企业合理成本水平的标尺。在明确成本和收入分类基础上,采用合理的方法确定各项成本的控制指标或规制值。

(4)确定财政补贴方案。根据合理的规制成本值与规制收入之间的差额,并通过一定的激励约束机制确定财政补贴金额,并明确财政补贴计划,以此建立常态化的政府补贴补偿机制。

(三)成本规制原则

(1) 合理性原则:规制成本应反映企业提供公交 服务所发生的正常费用,与提供公交服务无关或不合理的费用不应计入;规制成本应按照合理的方法和标准进行核算,影响成本水平的主要技术、经济指标应当符合行业标准或公允水平;

(2) 适度激励原则:成本和收入规制应当具有适度的激励和约束效果,鼓励公交企业不断提高经营效率水平和服务水平;

(3)渐进实施原则:成本和收入规制应当随着公交企业经营管理和财务管理规范化程度的提升而不断完善,逐步实现全面和精细化管理;

(4)绩效导向原则:成本规制应结合绩效理念,通过对公交企业管理水平及运营服务质量的绩效考核,使成本规制办法倒逼企业不断完善和优化企业的管理及服务。

(四)成本规制内容

成本规制主要是对公交企业维持正常的公交服务过程中,产生的收入、成本,通过测定收入、成本标准进行规制。其中:

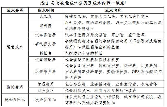
成本涵盖公交企业运营期间产生的直接运营成本、期间费用、各项税金及附加。其中直接运营成本主要包括人员费用、燃料费、维保费、车辆保险费、事故损失费、折旧与摊销、运营服务费等;期间费用包括管理费用、财务费用等;税金及附加包括增值税、城市维护建设税、教育费附加及地方教育费附加等。具体内容详见表1。

收入涵盖公交企业的公交业务运营收入、公交业务其他收入和补贴收入。公交业务运营收入包括公交卡收入和现金收入;公交业务其他收入包括公交场站的租赁收入、公交广告载体的租赁收入、商业包车收入等。补贴收入包括当地财政补贴收入、中央燃油补贴以及中央、省级的其他补贴、补助等。

(五)成本标准值确定方法

公交行业的成本、收入标准值是根据某项成本、收入其控制指标应该达到的合理水平或范围来确定,主要采取以下四种核定:

(1)直接引用规定数值:相关法律法规或政策文件对成本标准值有强制性规定的,应当直接引用规定数值,或是按照会计规则来确定,直接规定合理取值的方式简单直观,但适用的范围较小。

(2)横向对比法:横向对比法是通过与行业水平对比,从而反映合理成本/收入的一种方法。特别是在样本量足够的情况下,行业平均值更有利于促进企业之间的竞争,从而提升企业运营效率。该方法必须有一定的企业样本才能使用,否则将容易形成企业之间合谋导致该方法失效,也有其局限性。

(3)纵向比较法:采用受规制企业历史运营平均水平,较为容易被公交企业接受,但长期来看,纵向比较法实质是反映其成本控制情况,并未反映其控制水平,不建议单独使用。

(4)据实列支法:根据具体情况核定合理成本/收入的取值标准。

在确定标准值时,一方面是要根据公交企业历年成本的构成以及各项费用的使用情况,结合其他同级城市的公交成本支出标准,并参照国家行业标准,对公交运营的各项成本制定标准值,帮助政府根据规制的标准值更科学合理地进行补贴;另一方面对公交收入进行规制,明确企业应承担的收入压力,鼓励公交企业进行自主创新,增强企业增收的自主意识,用以收入弥补部分公交成本,减轻财政负担,推进公交行业的可持续发展。

以成本规制中的“修理费中的保修材料费”为例,进行说明:

保修材料费为公交车辆在修理维护过程中产生的配件、材料、低值易耗品、机油等成本,行业内通常以“千公里材料费”作为该成本的控制指标。

首先,在对保修材料规制时会考虑车辆车龄的影响,采取不同车龄的单车年保修材料费指标规制。

其次,获取公交内部的保修费定额标准,梳理公交企业保修材料费的实际费用,将标准与实际费用进行比较,并结合行业标准、其他同类地方的保修材料费用标准和实际费用,对保修材料费用进行规制。

最后,梳理各车龄保修材料费规制标准值。形成如下表格。

二、公交行业成本规制应用

公交行业成本规制通过科学建立公交运营成本标准,合理界定公交行业各项运营成本范围,财政部门可以通过成本规制,科学、合理、明确地界定公交企业的政策性亏损与经营性亏损,并以此确定明确的财政补贴金额。同时,可以加强公交公司成本控制力度,提升降本增效积极性,可实现平衡公交行业企业化运营与公交服务准公共产品的双重特性,兼顾财政的承受能力和公交企业的可持续发展。

(一)财政部门

财政部门将成本规制作为政府购买公交服务的成本测算依据,当年度年底对公交企业的成本进行规制清算,规制成本与规制收入的差值即为测定的政策性亏损,需由政府承担,即为政府的补贴金额。超过成本规制清算结果的部分即为公交企业经营性亏损,需要公交企业自己承担。

此外,可以将成本规制与绩效考核结合,建立健全考核管理方案,使公交服务质量考评和政府补贴有机结合,真正做到公交“投入-产出”的合理控制,提高财政资金利用效率。

(二)公交企业

在成本规制政策下,如何适应并保持企业的良好发展是各公交企业需要关注的问题。

首先,公交企业应结合成本规制办法调整计划大纲,通过全面预算控制,确保实际发生的成本控制在规制成本之内,加强管理,投入更多的精力专注于安全、运营和服务,不断提升市民的出行体验,提升公交服务的安全与质量水平。其次,针对主要的成本项,结合成本规制可以相应进行内部管理的调整,如①人工费是公交成本费用中的最大项,而对于规制值标准,关键是把握运营车辆人车比。若企业驾驶员人车比略低于规制值标准,则可以增加驾驶员人数,减少驾驶员工作强度,以确保驾驶员休息日,确保驾驶员有一个较好的工作环境和政策保障;②能耗费、修理费均是与营运车辆有效营运里程相关,若提高有效运营里程,可起到对此类费用的把控;③保险费和事故损失费支出密不可分,公交企业可结合实际情况,若公交企业事故损失费较高可通过增加保险险种,增加保险费的投入,来降低公交事故损失费,减少事故损失费用的支出。

三、公交行业成本规制面临的困境

结合项目实际经验,公交行业成本规制目前存在一定的困难,主要有以下几点:

1.公交成本规制缺乏行业标准化,行业大数据基础不足

公交行业目前未制定相应的标准,特别是成本规制的标准。首先是对公交行业的成本构成和成本分类没有明确的行业标准,指导各地开展成本规制。其次,对成本规制中涉及的主要成本项没有行业标准值供参考,如燃料标准、维修标准,管理费率标准等。各地在开展成本规制探索的时候,根据各地的实际情况进行处理,成本规制口径不统一,公交行业成本规制缺乏行业标准化。

公交行业的成本大数据环境不成熟,无法为行业成本规制提供数据支撑。目前成本规制标准值多地的做法是以上年度历史数据或历史增长趋势为标准值,没有充分考虑企业发展的实际,且仅以年度数据或当地数据进行成本规制,缺乏行业大数据作为支撑,标准值的制定存在局限性。

2.公交基础数据统计不完善,公交企业信息化管理水平不高

公交基础数据统计不完善,不能满足成本规制对数据质量的需求。因企业会计核算体系和成本规制体系的不同,公交企业在成本核算多不会细化至单车核算。如部分企业对维修材料费的单车统计缺失,通常做法是维修材料费统一计算,无法针对车型、车龄进行核算,对成本规制造成了一定的影响。此外,受公交企业自身管理水平的限制,部分运营数据情况没有实时统计,如车辆停班情况、中途故障情况,不利于对有效运营里程的统计。

此外,公交企业普遍采用手工记账管理模式,公交行业整体信息化水平不高。公交行业数据多而杂,大量数据进行人工统计和梳理不仅进度较为滞后,且管理效率和数据真实性较差,不利于成本动态管理。虽然目前不少地区已经开展公交智能调度系统的建设工作,但是进度、效果不一,大多数还停留在监控功能。对公交运营数据的统计、分析还在探索阶段,不能为成本规制提供准确的、真实的数据支撑。

3.成本规制应用有效性受线网规划、公交基础设施建设不完善的限制

成本规制的有效应用可以提高财政资金的绩效水平,但是政府购买公交服务资金的使用质效还受到其他因素的影响,包括公交道路建设、合理的线路规划,合理的公交场、站、亭、牌建设,公交专用车道建设、合理的加油加气站、充电桩建设等基础设施建设。目前,有些地区以上条件不成熟,对财政资金的绩效有效性造成了一定的影响。如线路规划受主观因素的影响较大,公交场站建设不够合理、公交专用道建设不完备,这些均为对企业运营成本有很大的影响,直接影响到财政资金的绩效水平。


来源:财经-人民日报全媒体平台

朱文 唐玲 夏和飞 上海闻政管理咨询有限公司


【返回】
Copyright © 城市通卡网京ICP备:09038623号-6  "城市通卡网,全新平台传播通卡,引领未来"  技术支持:东云创达